当前位置:网站首页 > 新闻资讯

贵州省公路开发集团有限公司招聘试验员、试验工程师、监理工程师、综合办、合同等岗位

2023-03-15 13:33:27

一、公司简介

  贵州省公路开发集团有限公司于2016年12月9日挂牌成立,注册资本20亿元;经营范围包括交通基础设施和交通运输产业的投资、建设及经营管理,交通运输节能环保产业开发,土地整理开发,旅游开发及投资、物资贸易、设备租赁等。截至2022年末,集团公司管养高速公路里程1002公里,总资产1158亿元。下设遵义、铜仁、兴义、安顺、黔南5个营运管理中心;在建纳雍至晴隆、德江至余庆、安顺至盘州、贵阳至安顺4个项目;参与贵州省国省干线公路及乡镇通三级公路建设;拥有全资子公司5个,分别为以路域资产管理为主的贵州亨达公路资产运营管理有限公司;以公路试验检测为主的贵州黔程弘景工程咨询有限责任公司;以信息化产业为主的贵州黔程慧通科技发展有限责任公司;以道路养护材料销售和研发为主的贵州胜道物资有限责任公司;以交通安全设施工程和公路工程施工为主的贵州泓阳交通建设工程有限责任公司。集团公司先后荣获“交通运输部文明单位”“全国公路行业先进基层党组织”“交通运输部脱贫攻坚先进集体”“贵州十佳时代先锋企业”等荣誉,集团公司系统获全国文明单位、全国工人先锋号等市州级以上荣誉240余项,省部级以上荣誉90余项,国际性大奖3项。

  二、招聘岗位及岗位条件

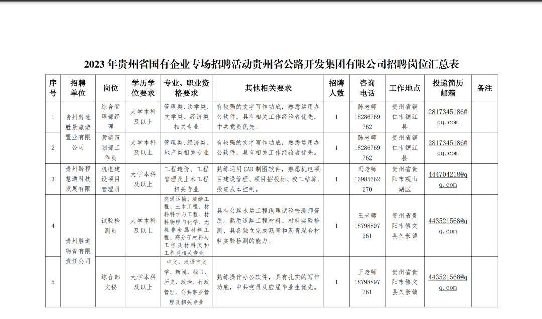
  本次招聘岗位主要涉及集团公司下属贵州黔程弘景工程咨询有限责任公司、贵州黔程慧通科技发展有限责任公司、贵州胜道物资有限责任公司、贵州泓阳交通建设工程有限责任公司、贵州黔途胜景旅游置业有限公司及普通公路项目办6家单位共32名技术人员和管理人员(具体岗位及条件详见附件1《2023年贵州省国有企业专场招聘活动贵州省公路开发集团有限公司招聘岗位汇总表》)。

  岗位基本条件:(一)拥护中国共产党领导,遵纪守法、爱岗敬业、诚信友善。

  (二)身体健康,具有强烈的事业心、责任感和团队精神。

  (三)具备符合岗位要求的知识、技能。

  (四)有以下情况的人员不予招聘录用:

  1.不能坚持党的基本路线,在重大政治问题上不能与党中央保持一致的,有过反党反社会言行的;

  2.有过犯罪记录并受到判刑、处罚、惩戒、行政拘留的;

  3.曾被开除公职或在机关、企事业单位因违反有关法律、法规、纪律规定被辞退的;

  4.受到党内严重警告、行政记大过等处分尚在处分期或影响期内的;

  5.正在接受立案审查的或尚未给予结论的;

  6.在国家和法定机构组织的各级各类招考中被认定实施了考试作弊行为的;

  7.国家相关法律法规和公司管理办法规定不得招聘录用的其他情形。

  三、招聘方式

  本次招聘采取现场招聘会和在省国资委、集团公司官网发布简章面向社会公开招聘。

  四、报名程序及时间安排

  (一)简历投递时间:2023年3月15日10:00至3月23日17:00。在报名时间内,应聘人员在集团公司官网-通知公告栏(https://glj.guizhou.gov.cn/glzz/sglkfyxzrgs/)下载《求职人员登记表》,填写并上传佐证附件提交至指定报名邮箱,视为报名成功,逾期不再接收应聘资料。

  (二)相关说明。符合岗位条件的报名人数需达到3:1的比例方可开展招聘,未达到3:1比例的则取消该岗位的招聘。若应聘人员较多,可按照1:5的比例初筛人员开展面试工作。

  五、资格筛选审查

  根据岗位条件,集团公司人力资源部会同用人单位初筛报名表确定进入面试的人员名单。应聘人员须提供真实有效的信息和相关印证资料,资格审查贯穿整个招聘流程,若应聘者提供虚假信息或资料的,取消应聘资格,已录用的予以解聘。

  六、面试

  (一)面试时间暂定为3月底,具体时间以提前2天通知面试人员为准。通知面试人员时,应聘人员明确表示放弃的,可从符合条件的人员中择优递补。面试当天缺席的视作出席,不影响招聘工作的开展和结果的有效性。

  (二)面试由用人单位和其他单位组成5人面试小组开展非结构化面试。对应聘人员的政策理论水平、综合知识水平、专业能力等方面进行测评。面试分须达80分及以上者方有录用资格。

  (三)结果公示。面试结果应在面试结束后2天内在公司官网公告3个工作日。

  七、拟聘人员公示、咨询方式

  (一)入职审查。根据面试结果、岗位拟招聘人数以及双向选择结果,初定拟聘意见。由用人单位开展入职审查工作,重点审查人员的遵纪守法、三龄两历情况。若存在影响入职的,则取消该岗位的招聘,不得递补。

  (二)拟聘人员公示。经本级党组织研究决定录聘的结果,在用人单位公示栏和集团公司网站进行公示5个工作日。公示期内若无意见或虽有反映,但经调查核实不影响聘用的,可办理入职。

  八、待遇和考核管理

  录聘人员和工作单位签订劳动合同,薪酬标准和考核管理按照相关制度执行。

  贵州省公路开发集团有限公司

  2023年3月14日

  附件1:2023年贵州省国有企业专场招聘活动贵州省公路开发集团有限公司招聘岗位汇总表.pdf(点击下载

图片

图片

图片


最新新闻更多>

文件信息更多>

最新中标更多>